咳嗽或长时间走路,
尿液就控制不住浸湿裤子.....
会阴部经常泡在水里,
局部瘙痒、红肿难耐......
医学上,将这种排尿异常情况称为“尿失禁”。尿失禁被称为“社交癌”,属于常见的盆底功能障碍性疾病之一。统计数据显示中国成年女性压力性尿失禁的患病率高达18.9%,也就是说平均每5-6个成年女性中就会有一个存在不同程度的尿失禁,并严重影响中老年女性的生活质量。女性尿失禁多由于盆底组织损伤及组织薄弱松弛,引起盆底肌松弛。男性常见前列腺增生所致尿路梗阻,最终导致膀胱功能障碍所致。除此之外,年龄、肥胖、吸烟、血管神经病变等均是尿失禁的高危因素。
尿失禁的分型
目前比较公认的主要有4种类型。
一 压力性尿失禁
常见于咳嗽、大小便、用力、打喷嚏、提重物时腹压增加,尿液失去控制不自主地流出。压力性尿失禁是女性尿失禁最常见的类型。
二 急迫性尿失禁
指有强烈的尿意或紧随其后出现的不自主尿液经尿道流出。
三 混合型尿失禁
同时存在压力性尿失禁和急迫性尿失禁的症状。
四 充溢性尿失禁
当膀胱胀满,膀胱内压升高超过了最大尿道压,尿液不自主地流出,临床特点为尿频、尿淋漓不尽、尿残留。
尿失禁的治疗
轻度压力性尿失禁
通过生活方式干预、理疗、中西医结合药物等多种途径达到缓解和治愈的目的。
黄播盆底医学中心配备尿动力检查仪器、盆底肌电生理治疗仪等专业设备,由经验丰富的医护人员指导进行相关检测和功能锻炼,帮助您恢复盆底肌功能,改善尿失禁。
中重度压力性尿失禁
针对中重度压力性尿失禁患者,可采用微创手术治疗解决难言之隐,提高生活质量。
手术方式主要采取尿道中段无张力悬吊带术,包括经闭孔尿道中段无张力悬吊带术、经耻骨后尿道中段无张力悬吊带术。
尿道中段无张力悬吊带术示意图,左侧为经闭孔路径,右侧为经耻骨后路径。
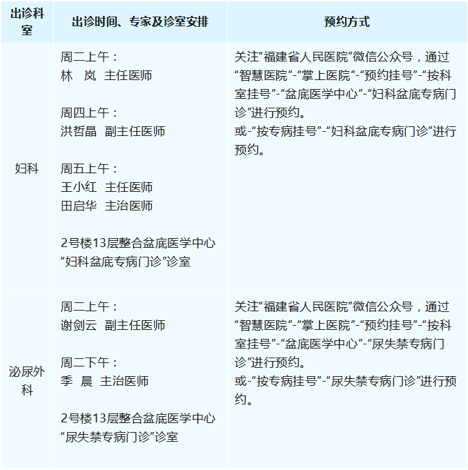
专病门诊安排及预约
福建省人民黄播 盆底医学中心是国内首个落地的整合盆底医学中心,是福建省医学“创双高”建设项目,福建省科技厅和卫健委联合授予的福建省第一批临床医学研究中心,中国医师协会整合医学分会整合盆底医学专业委员会以及福建省中西医结合学会整合盆底医学分会的主委单位。
为更好的开展尿失禁健康管理,为饱受尿失禁困扰的患者提供全方位、一站式、个性化的服务,现特开设“尿失禁专病门诊”。专病门诊整合妇科、泌尿外科、康复科、针灸科优势资源,形成集疾病预防保健、疾病诊治、康复管理等多环节、多学科交叉为一体的专病健康管理诊疗平台。让您早日摆脱尿失禁带来的尴尬和对生活的影响,提高生活质量,安心走出家门,畅享干爽人生!
(扫码关注“福建省人民黄播 ”微信公众号)
妇科及泌尿外科专家团队
王小红
(妇科,主任医师、医学博士、教授、博士生导师)
妇科科主任,教研室主任,吴熙国家级名老中医工作室负责人,福建省妇科微创与整合盆底研究中心负责人,福建省第二批老中医药专家师承指导老师。
中华中医药学会妇科分会常务委员,中华中医药学会生殖医学分会委员,世界内镜医师协会妇科协会常务理事,内镜临床诊疗质量评价专家委员会委员,国家卫生计生委内镜与微创医师定期考核专家委员会妇科内镜微创技术推广专家委员会常务委员,海峡两岸医药卫生交流协会妇产科专家委员会副主任委员,世中联优生优育专委会常务理事,世中联健康管理委员会常务理事。福建省中医药学会理事,福建省中医药学会中医妇科分会主任委员,福建省中西医结合学会整合盆底医学分会主任委员,福建省中医药学会生殖医学分会副主任委员,福建省预防医学会盆底功能障碍控制专委会副主任委员,福建医师协会妇产科分会常务委员、盆底学组组长,福建省医学会妇产科分会委员,福建省妇科内镜质控中心委员等。
主持国家自然基金课题、省级课题、多项厅级及校级科研课题,已发表SCI论文及国家级、省级论文数十篇。参编普通高等教育“十二五”、“十三五”、“十四五”国家规划教材、《中华妇产科学》第二版,出版专著五部,获省部级科技奖两项等。
长期从事妇科临床及教学、科研工作。擅长盆底疾病诊治、妇科良恶性疾病的宫腹腔镜等微创手术,及中西医结合诊治妇科疾病。
林 岚
(妇科,主任医师,硕士生导师,科副主任)
世界内镜医师协会妇科分会秘书长及常务理事
世界中医药学会联合会妇科理事
中国中西医结合生殖医学专业委员会青年委员
福建省海峡医药卫生交流协会妇科微创与盆底专业委员会主任委员
福建省中西医结合学会微创学分会秘书长兼常务委员
福建省中医药学会妇科分会常务委员
福建省医学会妇产科分会生殖医学学组委员
从事妇产科临床、教学、科研工作二十余年,对中西医结合治疗女性不孕症、内分泌、月经病及妇科肿瘤、盆底疾病诊治等方面有相当造诣,擅长宫腹腔镜微创手术。
洪哲晶
(妇科,副主任医师、医学硕士、硕士生导师)
世界内镜医师协会妇科协会微创医师
世界内镜医师协会妇科协会理事
内镜临床诊疗质量评价专家委员会委员
中国医师协会妇产科分会青年委员会委员
福建省医学会妇产科分会盆底学组委员
福建省医学会妇产科分会青年委员会委员
福建省医师协会妇产科分会 委员、秘书
福建省医师协会妇产科分会青委常务副会长
福建省预防医学会盆底功能障碍预防控制专业委员会委员
福建省优生优育协会生殖微创与生育力保护专委会委员
福建省计划生育技术服务和避孕药具管理专家库成员
2016年GESEA腹腔镜下缝合比赛中国赛区总冠军
2017年第26届GESEA世界手术缝合总决赛十强
从事妇产科临床、教学、科研工作二十余年,擅长妇科疾病微创手术治疗,在妇科良恶性肿瘤的微创手术、女性盆底功能障碍性疾病中西医结合治疗、私密整形、不孕症、妇科内分泌疾病、妇科炎症等方面有丰富经验。
田启华
(妇科,主治医师)
掌握妇科门诊常规手术、宫腹腔镜手术及急腹症手术处理;擅长盆底疾病、妇科炎症性疾病、妇科良性肿瘤等多发病诊治。
谢剑云
(泌尿外科,副主任医师、硕士生导师)
学术任职:
中国中西医结合学会泌尿专业委员会青年委员
福建医学会泌尿外科专业委员会青年委员、结石学组委员
福建中西医结合学会泌尿专业委员会秘书长、青委会副主任委员
福建中西医结合学会微创专业委员会委员
福建海峡医药卫生交流协会泌尿外科分会常委
福建省抗癌协会中西医整合肿瘤专业委员会委员
福建省抗癌协会泌尿男生殖肿瘤专业委员会青年委员
熟练掌握泌尿外科的常见病、多发病及疑难病症的诊治技术,熟练开展后腹腔镜、前列腺剜除等微创手术;在省内尿失禁及盆底康复诊疗方面享有较高声誉,为省级黄播 开展尿动力学诊断的权威专家。
季晨
(泌尿外科,主治医师)
学术任职:
福建省中西医结合学会泌尿外科青年委员会,学会秘书;
福建省医学会男科分会青年委员;
福建省医师协会泌尿外科分会青年委员;
擅长泌尿系结石、前列腺疾病、尿失禁及盆底功能康复等泌尿外科常见疾病的中西医结合治疗。
